Instance Verification Kit (IVK)
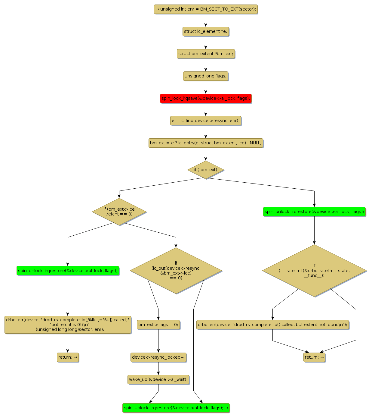
spin lock @ [34346+43+/linux-3.19-rc1/drivers/block/drbd/drbd_actlog.c]
Instance Signature: al_lock
|
The Matching Pair Graph:
|
|
Function Name
|
Control Flow Graph (CFG)
|
Events Flow Graph (EFG)
|
Source Correspondence
|
|
drbd_rs_complete_io
|
|
|
[34161+19+/linux-3.19-rc1/drivers/block/drbd/drbd_actlog.c]
|